產品中心
Product Center
產品簡介
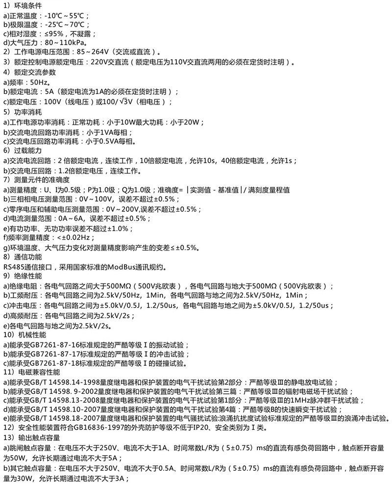
YNCS-910H通用保護測控裝置是集保護、測量、監視、控制、人機接口、通信等多種功能于一體的數字式多功能繼電器。是通用性最強、應用面最廣的保護測控裝置,能適用于110kV以下電壓等級非直接接地電網的各類電氣設備和線路的主保護或后背保護。
裝置主要特點
工作電源兼容85-264V交、直流電源,32位嵌入式控制系統功能強大,全鋁合金機箱,標配斷路器操作回路。(注操作回路電壓需在訂貨前注明)
開孔圖和背面端子圖


YNCS-910H系列數字式保護測控裝置型號功能一覽表




YNCS-910H系列微機保護測控裝置典型接線原理圖(用作線路保護)

YNCS-910H系列微機保護測控裝置典型接線原理圖(用作廠用變壓器保護)

YNCS-910H系列微機保護測控裝置典型接線原理圖(用作高壓電動機保護)

YNCS-910H系列微機保護測控裝置典型接線原理圖(用作高壓電容器保護)

兩臺YNCS-910H組成的進線備自投方案

三臺YNCS-910H組成的母聯備自投方案

YNCS-910H電壓互感器保護測控裝置典型接線原理圖

YNCS-910H備用電源自動投入裝置典型接線原理圖

YNCS-910H電動機差動保護測控裝置典型接線原理圖

YNCS-910H發電機差動保護測控裝置典型接線原理圖

YNCS-910H變壓器后備保護測控裝置典型接線原理圖

YNCS-910H變壓器差動保護測控裝置典型接線原理圖

YNCS-910H變壓器測控裝置典型接線原理圖

YNCS-910H非電量保護測控裝置典型接線原理圖
